Glosario General Teoría de Sistemas
Realizar un Glosario complet con todos o la gran mayoriía de términos y definiciones desarrolladas durante los tres cortes de la asignatura de Teoría de Sistemas
Dependiendo de los resultados en calidad y cumplimiento del trabajo final, se definirá si se realiza o no un parcial final usando el glosario como insumo para el parcial final.
Especial | A | B | C | D | E | F | G | H | I | J | K | L | M | N | Ñ | O | P | Q | R | S | T | U | V | W | X | Y | Z | TODAS
G |
|---|
| VM | Glosario (causa y efecto) | |
|---|---|---|
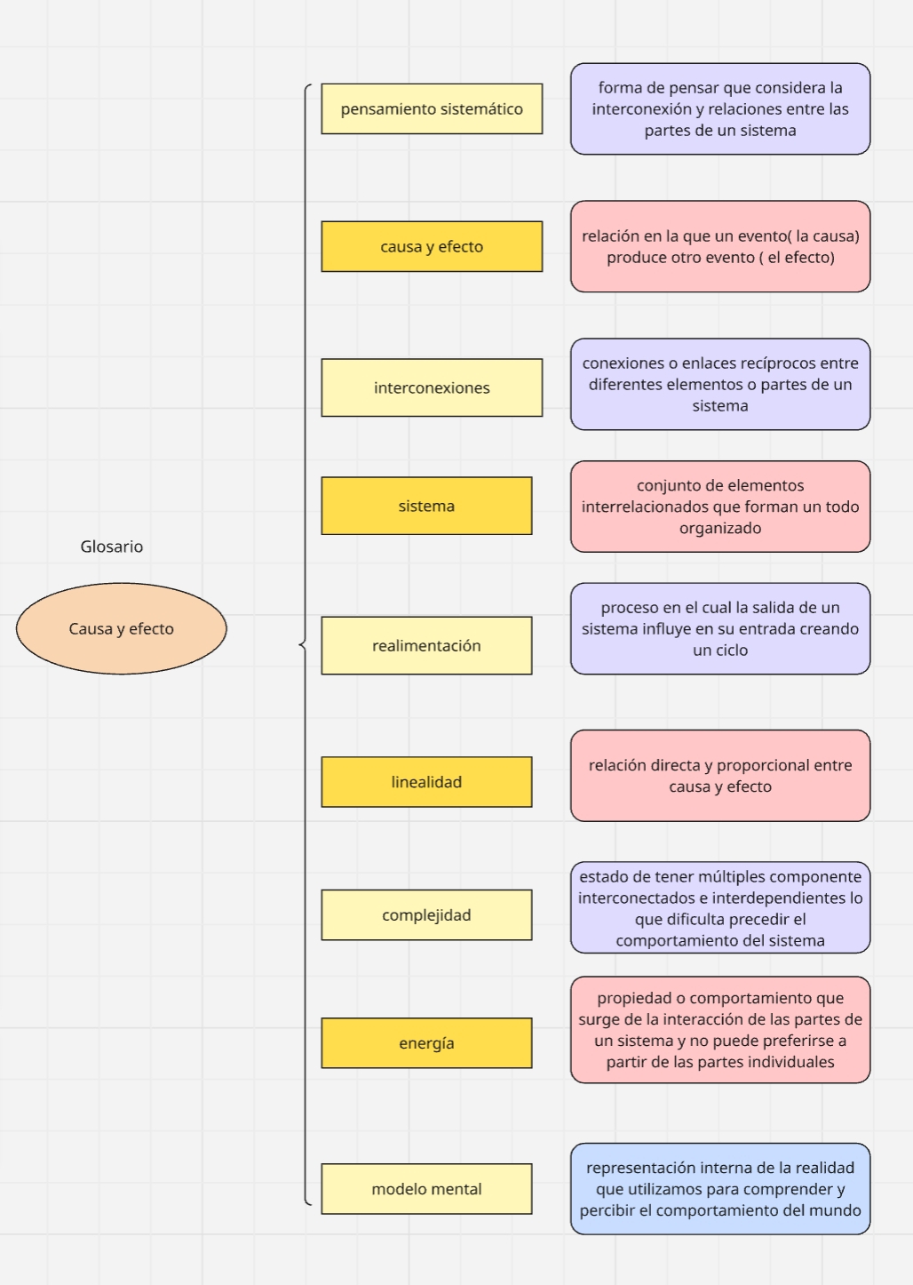
Glosario ( causa y efecto) autor: Valeria Moreno Ruiz Causa y efecto: relación didáctica donde la ocurrencia de un evento ( antecedentes) es condición necesaria o suficiente para la ocurrencia de otro ( consecuente) . Retrato temporal o (time delay): el intervalo de tiempo que transcurre entre la aplicación de una causa y la manifestación observable de un efecto dentro de un sistema los retratos complican el control y la comprensión de la dinámica. Estructura sistémica: el conjunto de relaciones flujos y reglas internas que definen como opera un sistema y que a largo plazo determina su comportamiento más que los eventos puntuales. Pensamiento sistemático: metodología que coincide los fenómenos como parte de una red interconectada enfocándose en las estructuras y los patrones de interrelaciones que genera el comportamiento observado en lugar de aislar eventos individuales. (En la imagen proporcionada se muestra un glosario más creativo y en el documento subido está el resto del glosario)
| ||
| HD | Glosario General de Teoría General de Sistemas | |
|---|---|---|
PRESENTACIÓN PERSONAL INTRODUCCIÓN GLOSARIO 1. Sistema: Conjunto de elementos que se encuentran relacionados entre sí y que trabajan de manera organizada para cumplir una función o alcanzar un objetivo específico. 2. Entrada (Input): Son los recursos, datos, materiales o información que ingresan al sistema y permiten que este inicie su funcionamiento y realice sus actividades. 3. Salida (Output): Resultado final que produce un sistema después de transformar las entradas. Puede ser un producto, un servicio o información procesada. 4. Proceso: Conjunto de pasos, operaciones o actividades que se llevan a cabo dentro del sistema para transformar las entradas en salidas. 5. Retroalimentación (Feedback): Información que retorna hacia el sistema para indicar si está funcionando correctamente o si necesita realizar ajustes, correcciones o mejoras. 6. Componentes: Son las partes que conforman un sistema. Cada componente tiene una función específica y todos trabajan en coordinación para lograr el objetivo general. 7. Entorno: Conjunto de factores externos que rodean al sistema y pueden influir positiva o negativamente en su funcionamiento, aunque no formen parte de él. 8. Interacción: Relación que se establece entre los distintos componentes de un sistema, permitiendo que trabajen de manera conjunta para obtener un resultado. 9. Eficiencia: Capacidad que tiene un sistema para utilizar correctamente sus recursos y producir resultados con el menor gasto posible de tiempo, esfuerzo o materiales. 10.Teoría General de Sistemas (TGS): Enfoque que estudia los sistemas como un todo, analizando cómo se relacionan e interactúan sus partes para comprender mejor su estructura y funcionamiento. CONCLUSIÓN | ||
| MG | Glosario General Teoría de Sistemas | ||
|---|---|---|---|
| YP | glosario | |
|---|---|---|
| FM | glosario general | |
|---|---|---|
